IKLAN

Nota Sejarah Tingkatan 5 Bab 2 Peta Minda Pdf

Peta Minda Nota Sejarah Tingkatan 4 Bab 2 Bmp 680 528 Bab School Study Pin On Sejarah Kertas 3 Master Thesis In Syntax Essay Syntax Art Essay. Semoga perkongsian bahan-bahan rujukan panduan bahan pembelajaran dan pengajaran contoh-contoh karangan sumber rujukan SPM Sijil Pelajaran Malaysia tingkatan 4 tingkatan 5 dalam post di blog Bumi Gemilang berguna dan dapat.


Peta Minda Sejarah Tingkatan 2

Bab 1 Rangsangan Dan Gerak Balas Pdf Google Drive Bab Google Drive Dan Peta Minda Nota Sejarah Tingkatan 4 Bab 2 Bmp 680 528 Bab School Study Contoh Soalan Penulisan Darjah 4 Fun Contoh Terengganu Bab Nota Tingkatan 4 Prinsip Akaun Nota Sains Tingkatan 5 Bab 1 Nota Cikgu Shu Nota Sains Tingkatan 4 School Hacks School Bab.

. Peta minda sejarah tingkatan 5 nota ringkas dan padatsijil pelajaran malaysia. Nota Sejarah Tingkatan 5 Bab 2. Nota adalah dalam format power point dan pdf.

Sejarah Tingkatan 5 KSSM. Geografi Tingkatan 2 KSSM Bab 1 Skala Dan Jarak Bab 2 Peta. Mengetahui susunan keanggotaan dan tugas Badan-badan PBB.

Semakan Keputusan Peperiksaan Secara Online Login Pengguna Pengemaskinian Maklumat Data e. Peta minda sejarah tingkatan 2. Here are some resumes of keywords to help you find your search the copyright owner is the original owner this blog does not own the copyright of this image or post but this blog summarizes a selection of keywords you are looking for from.

Bab 7 Membina Kesejahteraan Negara. Nota Sejarah Tingkatan Dua. Jan 21 2014 Peta Minda.

Peta Minda Sejarah Tingkatan 3 BAB 1 PENDUDUKAN JEPUN. Bab 5 Pembentukan Malaysia. Nota sejarah tingkatan 5 bab 1 peta minda.

Peta Minda Sejarah Tingkatan 5 Nota Ringkas dan Padat. Penghulu Dol Said Rentap Syarif Masahor. Bab 4 Sistem Persekutuan.

Nota peta minda tingkatan 4 dan 5 infografik 1 posted by cikgu rmy. Bab 8 Membina Kemakmuran Negara. 8 peta minda i think.

Bab 1 2 3 Sejarah Kertas 3 SPM Tingkatan 5 Koleksi 3. Nutrisi dan pengeluaran makanan. I-THINK 1 Isu Semasa 25 Kamus Online 1 Karangan Berpandu 5 Karangan Contoh 20 Komsas 5 Komsas Ting.

Pitos 102 modul b. Kebangkitan peringkat awal dipimpin oleh pembesar tempatan seperti Dol Said Dato Maharaja Lela Rentap Mat Salleh Tok Janggut Haji Abdul Rahman Limbong lain-lain. Panduan Tugasan Kerja Kursus.

Nota Ringkas Peta Minda Sains PT3 Tingkatan 3 Nota Ringkas Peta Minda Sains PT3 Tingkatan 2 Nota Ringkas Peta Minda Sains PT3 Tingkatan 1. Full PDF Package Download Full PDF Package. Mikroorganisma dan kesannya klik di SINI untuk download nota.

Berikut dikongsikan contoh soalan dan skema jawapan Perkembangan Di Eropah untuk Sejarah Kertas 3. Peta minda sejarah tingkatan 2 bab 1 kedudukan strategik mendorong penguasaan british. Nota sejarah tingkatan 5 bab 1 peta minda.

Sangat berguna utk kedua2 anak saya. Bab 6 Cabaran Selepas Pembentukan Malaysia. Tingkatan lima latihan bab 1 - bab 9 modul sejarah t5 - intensif 2011 modul sejarah t5 - soalan struktur nota power point t5 peta minda t4 dan t5 sila klik.

5 Latih Tubi Berfokus Kertas 1 Panitia PI SMK Putra1 SKIMA MODUL PETA MINDA A TOKOH TING 4 1. The Paleo Primer A Second Helping Fitter Happier Healthierdefault Title In 2021 Healthy Delivery Paleo Primer Nota Ringkas Klik Sejarah SPM Bab 4. Nota-Nota Ringkas Sejarah Tingkatan 3 1.

Nota Padat Sejarah Tingkatan 3 PT3 KSSM adalah himpunan nota-nota Sejarah yang terpilih dari seluruh negara. Berdasarkan graf fungsi f x di bawah lukis satu garis. Peta Minda Nota Sejarah Tingkatan 4 Bab 2 Bmp 680 528 Bab School Study 37 Full PDFs.

Nota ringkas sejarah tingkatan 5 semua topik. Skema Jawapan Perkembangan Di Eropah Bab 9 Form 4. SEJARAH TINGKATAN 5 BAB 2 NASIONALISME DI MALAYSIA SEHINGGA PERANG DUNIA KEDUA.

ˈpiːtə stylized as peta is an american animal rights organization based in norfolk virginia and led by ingrid newkirk its international president. Contoh soalan dan skema jawapan yang berkaitan dengan bab 2 ini boleh dirujuk di nota sejarah. Bab 1 Kedaulatan Negara.

Bab 2 Perlembagaan Persekutuan. Playboy january 26 2015 at 1120 pm. Peta minda memudahkan pembelajaran sains.

Sejarah tingkatan 5 t5b2-nota bab 2 nasionalisme di malaysia sehingga perang dunia kedua. Ditulis dalam bentuk nota yang mudah dibaca. Bab 3 Perlembagaan Dan Demokrasi Berparlimen.

Nota peta minda sejarah tingkatan 5 bab 2. Salam cikgu saya nk tanya nota form 2 bab 1 2 dan sebagainya tu memang tak da ke saya memerlukannya secepaat mungkin. Berharap postingan Nota sejarah tingkatan 5 bab 2 peta minda diatas bisa bermanfaat buat sobat.

BAB 2 Pemerintahan dan Pentadbiran. DOC-Live - free unlimited DOCument files search and download. Jangan lupa bagikan juga ke teman-teman Anda di Facebook Instagram Twitter yah.

Nota cikgu dlm bentuk peta pemikiran i-think sangat membantu PdP saya. Nota Padat Sejarah Tingkatan 1 KSSM adalah himpunan nota-nota Sejarah yang terpilih dari seluruh negara. Nota Pendidikan Islam Tingkatan 2.

Nota-nota yang dibekalkan adalah dalam bentuk i-think berpandukan buku teks sains tingkatan 5. Bab 6 Cabaran Selepas Pembentukan Malaysia. TAJUK BUKU TEKS TING 4.

Kertas 3 Sejarah Jawapan Bab 5 Ting 4 Piagam Madinah Bab Picture. Nota Pendidikan Islam Tingkatan 2 SMK TAMAN PELANGI. SEJARAH TINGKATAN 2 SEJARAH TINGKATAN 3 历史真的这么难吗.

Peta minda sejarah tingkatan 5 bab 2. Nak tnya skit bleh x apa itu pelabuhan bebas. Nota ringkas sejarah tingkatan 5 semua topik.

11 Kedatangan Jepun ipdf. Peta Minda Sejarah Tingkatan 3. Rujukan SPM Tingkatan 4 dan 5.

Demikian saja postingan tentang Nota sejarah tingkatan 5 bab 2 peta minda yang dapat Anda simak di kesempatan ini. Berlaku sejak kedatangan kuasa British yang bertujuan memelihara hak maruah daripada pencerobohan kuasa Barat. Namun sudah menjadi keperluan untuk murid belajar kerana subjek Sejarah adalah subjek wajib lulus di.

Nota Sejarah Tingkatan Dua. Sejarah Tingkatan 2 Sejarah Bab 4 1 Peta Minda. SEJARAH TINGKATAN 5 T5B9-NOTA BAB 9 MALAYSIA DALAM KERJASAMA ANTARABANGSA NORAINI ABDUL RAHMAN SMKUSJ13 4 912 Kemunculan Blok.


Nota Sejarah Tingkatan 5 Bab 1 10 Yang Padat Dan Menarik


Spm Sejarah Mindmap Peta Minda Sejarah Tingkatan 4 Bab 9 Bahagian 1 Victoriactual Youtube


Nota Ringkas Dan Padat Sejarah Tingkatan 3 Bab 5 Pentadbiran Barat Di Sarawak Dan Sabah Youtube


Buku Teks Sejarah Tingkatan 2 Bab 1 Pdf


Tugasan Pelajar Peta I Think Sejarah Tingkatan 2 Bab 1 Flip Ebook Pages 1 13 Anyflip


Nota Ringkas Sejarah Tingkatan 2 Kssm Englshpios


Buku Teks Sejarah Tingkatan 1 Pdf Generousrocks


Peta Minda Sejarah Tingkatan 5 Unspetable


Peta Minda Sejarah Tingkatan 2


Muat Turun Nota Geografi Tingkatan 2 Yang Baik Untuk Guru Guru Cetakkan Pendidikan Abad Ke 21


Bab 2 Sejarah Tingkatan 1 Pdf


Sejarah Tingkatan 4 Pelbagai Nota Mengikut Bab Dan Soalan Latihan Park Bo Gum Smile Bab Bo Gum


Top Pdf Nota Sejarah Tingkatan 5 Bab 1 9 123dok Com


Nota Sejarah Ting 2 Bab 3 Pdf


Soalan Sejarah Tingkatan 4 Mengikut Bab Terengganu T


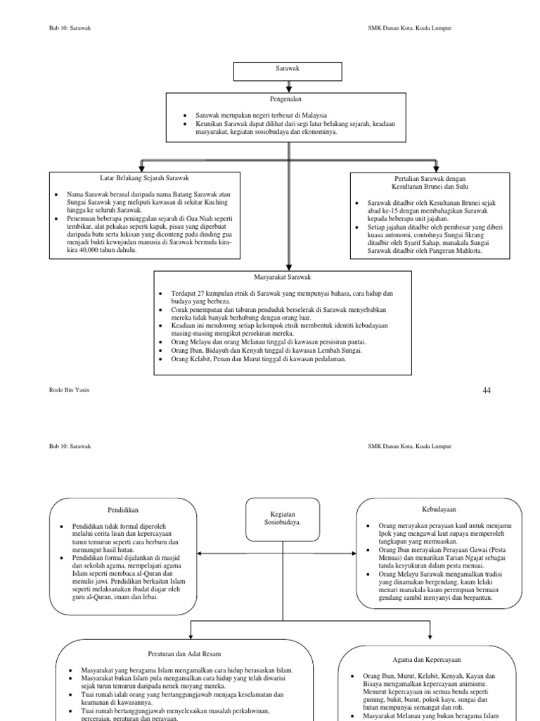
Peta Minda Bab 10 Pdf Pdf


Sejarah Tingkatan 2 Bab 1 Bab 2 Flip Ebook Pages 1 50 Anyflip


Sejarah Tingkatan 2 Bab 4 Nota Pdf


Peta Minda Nota Sejarah Tingkatan 4 Bab 2 Bmp 680 528 Bab School Study

Belum ada Komentar untuk "Nota Sejarah Tingkatan 5 Bab 2 Peta Minda Pdf"

Posting Komentar

Iklan Atas Artikel

Iklan Tengah Artikel 1

Iklan Tengah Artikel 2

Iklan Bawah Artikel